Cerebral collateral circulation as an independent predictor for in-stent restenosis after carotid artery stenting
Introduction
Carotid artery stenosis is a well-documented risk factor for cerebrovascular disease, and significant carotid artery stenosis is responsible for approximately 7% of all cases of ischemic stroke (1). de Weerd et al. (2) found that the risk of severe carotid artery stenosis (≥70%) increased from 0.1% in men and 0% in women aged <50 years to 3.1% in men and 0.9% in women over 80 years of age. Patients with significant carotid stenosis need effective interventions to reduce the risk of stroke. Carotid angioplasty with stenting (CAS) is an effective method to remodel the vascular structure and restore the blood flow for patients with symptomatic carotid stenosis >50% or asymptomatic carotid stenosis >70% (3). However, in-stent restenosis (ISR) is a significant clinical issue in long-term follow-up after CAS and the main reason for stroke recurrence. Many clinical trials have reported that the risk of ISR after CAS is diverse (4,5), with many possible risk factors being identified for ISR in previous investigations, including smoking, hypertension, diabetes mellitus, and hyperlipidemia (6). However, the exact risk factors remain controversial, and some studies report opposing results for the same factors (7-10).
Brain collateral circulation determines the heterogeneity of stroke, and abundant collateral circulation could improve the long-term prognosis. Some studies have revealed that good collateral circulation reduces the incidence of ISR after percutaneous coronary intervention (PCI) (11-13). However, other studies have reached the opposite conclusion (8,14). Thus far, there has been no explicit conclusion concerning the relationship between cerebral collateral circulation and ISR after CAS. This study thus analyzed the influence of collateral circulation on ISR after CAS and provided further evidence for the choice of effective measures in avoiding ISR. We present the following article in accordance with the STROBE reporting checklist (available at https://qims.amegroups.com/article/view/10.21037/qims-22-975/rc).
Methods
Study population
This retrospective case-control study recruited 296 patients who were treated in the second hospital of Hebei Medical University from June 2015 to December 2018. These patients satisfied the following inclusion criteria: (I) severe stenosis of the internal carotid artery (ICA) atherosclerosis (C1 segment ≥70%) with stent therapy; (II) willingness to be followed up, including undergoing a carotid Doppler ultrasound; (III) a modified Rankin scale (mRS) ≤2 before stenting; and (IV) not in the acute phase of ischemic stroke (more than 2 weeks after onset). The exclusion criteria were as follows: (I) ICA stenosis caused by nonatherosclerotic factors, such as cardioembolic stroke, arterial dissection, vasculitis, fibromuscular dystrophy, or moyamoya disease; (II) carotid artery interventional treatment; (III) cancer, autoimmune disease, severe liver or kidney dysfunction, or other serious diseases; (IV) acute or chronic infection; and (V) death that occurred during follow-up. There were 89 patients excluded from the study: 14 patients had nonatherosclerotic stenosis; 35 patients had received carotid artery interventional treatment; 34 patients had cancer, autoimmune disease, severe liver or kidney dysfunction, or other serious diseases; 3 patients had an acute or chronic infection; 1 patient had stent crushes; and 2 patients died during the follow-up. The flow diagram of participant selection at each stage is shown in Figure 1. Simultaneously, we collected relevant clinical data, including age, sex, traditional vascular risk factors (including hypertension, diabetes mellitus, coronary artery disease, current smoking, current drinking, total cholesterol, triglyceride, low-density lipoprotein cholesterol), blood cell count, homocysteine, high-sensitivity C-reactive protein, uric acid, stenosis degree before stenting and residual stenosis rate, and drug therapy after stenting. This retrospective study was approved by the Institutional Ethics Committee of the Second Hospital of Hebei Medical University (No. 2020-R384), and all patients or their families signed an informed consent form. The study was conducted in accordance with the Declaration of Helsinki (as revised in 2013).
Follow-up and grouping
The follow-up was performed with in-clinic visits at 1, 6, and 12 months and yearly thereafter. According to the follow-up results of the carotid Doppler ultrasound, the enrolled patients were divided into the ISR group (n=28) and the no-ISR group (n=268).
Definition of ISR
The restenosis at each visit was determined centrally based on the ultrasound flow velocities recorded at the stenting site (15). The criteria for developing restenosis involved a narrowing of the lumen by 50% or greater as indicated by the carotid Doppler ultrasound (15). The peak systolic velocities (PSVs) of the common carotid artery (CCA), ICA, and the end-diastolic velocity of the ICA were recorded. The PSV ICA cutoff values used to quantify the severity of stenosis were >130 cm/s for ≥50% stenosis, but the end-diastolic velocity ICA and the PSV ICA to PSV CCA ratio were also considered (2,16,17). ISR was diagnosed if any of the following criteria were met: PSV ICA >130–210 cm/s, end-diastolic velocity in ICA >40 cm/s, or PSV ICA:PSV CCA >3.2 (16).
Stenting procedure and medication after stenting
Stenting was performed by a well-trained neurointerventional specialists team with more than 10 years of experience in .the second hospital of Hebei Medical University. Four professional neurointerventionists completed all the stents in this study, and their specialty was neurointerventional therapy. All enrolled patients were managed with dual antiplatelet therapy (aspirin 100 mg and clopidogrel 75 mg daily) for at least 3 days before stenting. A bolus of intravenous heparin (50 IU/kg of body weight, 3,000–5,000 IU) was injected after the guide catheter. The intervention therapy was performed via the femoral artery route, a guiding catheter was placed into the CCA, and a suitable size of stent was implanted. In our study, the closed stents included Wallstent and Enterprise, and the opened stents included EV3 and Acculink. The open stent was preferred for vessel tortuosity and angulation, and the closed stent was preferred for significant ulcerative plaques or unstable soft plaques. In the absence of these conditions, the surgeon determined the stent type. After successful stent implantation, the residual stenosis rate was evaluated with cerebral angiography. Angiography of the C1 segment of the ICA before and after stenting is shown in Figure 2.
All patients were recommended to receive drug care and control traditional vascular risk factors after stenting. Aspirin (100 mg/day) and clopidogrel (75 mg/day) were administered orally for 90 days after stenting and then switched to monoplatelet therapy for lifelong treatment. Statins were also taken orally after stenting. The above measures were defined as standard medication (18). However, any deviation from the listed measures was defined as nonstandard medication. In addition, all patients were administered a standardized prevention program to control traditional vascular risk factors.
Grading of collateral circulation
According to the criteria of the American Society for Interventional and Therapy Neuroradiology/Society for Interventional Radiology (ASITN/SIR), the collateral circulation was divided into 5 levels according to cerebral angiography: level 0, no collateral visible to the ischemic site; level 1, slow collateral to the periphery of the ischemic site with the persistence of defect; level 2, rapid collateral to the periphery of the ischemic site with the persistence of defect and to only a portion of the ischemic territory; level 3, collateral with slow but complete angiographic blood flow of the ischemic bed by the late venous phase; and level 4, complete and rapid collateral blood flow to the vascular bed in the entire ischemic territory by retrograde perfusion (19). Levels 0–1 were defined as poor collateral circulation, and levels 2–4 were defined as good collateral circulation (20). We performed the stenosis side and contralateral cerebral angiography, and all images were reviewed by two experienced independent observers who were blinded to the patients’ information. If the conclusions were controversial, a third observer was invited to draw a final decision.
Statistical analysis
Statistical analysis was performed using SPSS 25.0.0 (IBM Corp, Armonk, NY, USA). Data are expressed as the mean ± standard deviation, median with interquartile range, or numbers with percentages. Categorical variables were analyzed using the chi-squared or Fisher exact test, as appropriate. Normality was assessed for continuous variables using the Kolmogorov-Smirnov test. Continuous variables were compared using an independent Student t-test. If the variable distributions were not normal, a nonparametric Mann-Whitney test was used.
To determine the independent predictors for ISR, according to the results of univariate analysis, the statistically significant factors (P<0.05) in the univariate analysis were subsequently entered into the multivariate logistic regression model. The preoperative stenosis rate, residual stenosis rate, diabetes mellitus history, ischemic stroke history, family history of ischemic stroke, history of ISR, collateral circulation, and medication after operation were further entered into the binary logistic regression analysis. Statistical significance was defined as a P value <0.05, and the strength of influence was estimated according to odds ratios (OR). The optimal residual stenosis rate was calculated according to the receiver operating characteristic (ROC) curve, and the sensitivity, specificity, and Youden index were calculated. According to the Kaplan-Meier curve, we analyzed the cumulative risk of ISR during follow-up in the ISR group using the log-rank test. The clinical prediction model for ISR after CAS was constructed with RStudio (Boston, MA, USA). A nomogram was constructed based on a binary logistic regression model, and the concordance index (C-index) and calibration curves were used to assess the discrimination and calibration of the nomogram.
Results
Baseline characteristics
In our study, the enrolled patients were divided into the ISR (n=28) and no-ISR (n=268) groups. The cumulative rate of restenosis during follow-up was 9.5% (28/296 patients). The mean follow-up duration was 48 months, ranging from a minimum of 3 months to a maximum of 72 months. There were 24 men (85%) in the ISR group and 223 men (83%) in the no-ISR group (P=0.94). The mean age was 62±6 years in the ISR group and 64±8 years in the no-ISR group (P=0.20). Compared to that in the no-ISR group, the collateral circulation was poorer (75% vs. 59%; P=0.001) in the ISR group. The prevalence of diabetes mellitus was higher in the ISR group (53% vs. 28%; P=0.007). Ischemic stroke history (64% vs. 31%; P<0.001), family history of ischemic stroke (25% vs. 0.7%; P<0.001), and a history of ISR (28% vs. 0.7%; P<0.001) were more common in the ISR group than in the no-ISR group. Furthermore, in the ISR group, the preoperative stenosis rate was higher (86±7 vs. 82±6; P=0.01); however, the residual stenosis rate was lower in the no-ISR group (median, 12 vs. 8; P=0.01). We also found that, in the ISR group, the recurrence rate of ischemic stroke was higher (18% vs. 4%; P=0.005), and more patients did not take standardized medication (22% vs. 8%; P=0.03). Based on stent types, the ISR rate was 12.0% (16/133) in EV3, 4.9% (4/81) in Acculink, 14.3% (5/35) in Wallstent, and 6.3% (3/47) in Enterprise. The above results are listed in Table 1.
Table 1
| Characteristics | ISR group (n=28) | No-ISR group (n=268) | P value |
|---|---|---|---|
| Age (years) | 62±6 | 64±8 | 0.20 |
| Sex (male) | 24 [85] | 223 [83] | 0.94 |
| Medical history | |||
| Hypertension | 18 [64] | 207 [77] | 0.12 |
| Diabetes mellitus | 15 [53] | 77 [28] | 0.007 |
| CAD | 10 [35] | 79 [29] | 0.49 |
| Ischemic stroke | 18 [64] | 83 [31] | <0.001 |
| FHIS | 7 [25] | 2 [1] | <0.001 |
| History of ISR | 8 [28] | 2 [1] | <0.001 |
| Current smoking | 11 [39] | 84 [31] | 0.39 |
| Current drinking | 8 [28] | 75 [28] | 0.94 |
| TC (mmol/L) | 3.63±0.75 | 3.93±0.95 | 0.10 |
| TG (mmol/L) | 1.65±0.84 | 1.47±0.95 | 0.32 |
| LDL-C (mmol/L) | 2.12±0.67 | 2.43±0.82 | 0.06 |
| HDL-C (mmol/L) | 1.02±0.22 | 1.06±0.38 | 0.66 |
| Platelet (×109/L) | 225±78 | 215±59 | 0.41 |
| Leukocytes (×109/L) | 6.13±1.10 | 6.76±1.70 | 0.06 |
| Neutrophils (×109/L) | 3.82±0.95 | 4.22±1.40 | 0.14 |
| Homocysteine (μmol/L) | 11 [8, 14] | 13 [8, 16] | 0.08 |
| hs-CRP (mg/L) | 8 [1, 11] | 6 [1, 10] | 0.28 |
| Uric acid (μmol/L) | 312±87 | 312±78 | >0.99 |
| Stent type | 0.91 | ||
| Opened stent | 20 [71] | 194 [72] | |
| Closed stent | 8 [29] | 74 [28] | |
| SRP | 82±6 | 86±7 | 0.01 |
| Residual stenosis rate | 12 [6, 20] | 8 [5, 10] | 0.01 |
| RIS | 5 [18] | 10 [4] | 0.005 |
| MO | 0.03 | ||
| Standard | 22 [78] | 248 [92] | |
| Non-standard | 6 [22] | 20 [8] | |
| Collateral circulation | 0.001 | ||
| Poor | 21 [75] | 157 [59] | |
| Good | 7 [25] | 111 [41] |
Date are expressed as the mean ± standard deviation, median [interquartile range], or n [%]. ISR, in-stent restenosis; CAD, coronary artery disease; FHIS, family history of ischemic stroke; TC, total cholesterol; TG, triglyceride, LDL-C, low-density lipoprotein cholesterol; HDL-C, high-density lipoprotein cholesterol; hs-CRP, high-sensitivity C-reactive protein; SRP, stenosis rate preoperatively; RIS, recurrence of ischemic stroke; MO, medication after the operation.
The predictor of ISR
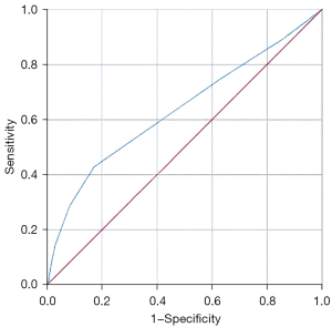
According to the univariate analysis results, we chose the preoperative stenosis rate, residual stenosis rate, diabetes mellitus history, ischemic stroke history, family history of ischemic stroke, history of ISR, collateral circulation, and medication after operation for binary logistic regression analysis. We found that poor collateral circulation was associated with an 8.61-fold increased risk of ISR compared with good collateral circulation [OR =8.61; 95% confidence interval (CI): 2.12–34.94; P=0.003]. The results also implied that a 1% increase in residual stenosis rate was associated with a 9% increase in the risk of ISR (OR =1.09; 95% CI: 1.01–1.15; P=0.02). No ischemic stroke history (OR =0.31; 95% CI: 0.10–0.92; P=0.03), no family history of ischemic stroke (OR =0.01; 95% CI: 0.001–0.12; P<0.001), and no ISR history (OR =0.01; 95% CI: 0.001–0.09; P<0.001) was associated with a reduced occurrence of ISR. Nonstandard medication after the operation was associated with a 4.68-fold increased risk of ISR compared with standard medication after the operation (OR =4.68; 95% CI: 1.01–21.95; P=0.04). The results are listed in Table 2. The risk of ISR was lowest when the residual stenosis rate was 12.5% after CAS (sensitivity 42.9%; specificity 82.8%; Youden index 0.26), and the area under the curve (AUC) was 0.63 (95% CI: 0.51–0.75; P=0.02; Figure 3). According to the Kaplan-Meier curve, the patients with good collateral circulation had a lower risk of ISR during follow-up (χ2=11.03; P<0.001). ISR mainly occurred within 12 months after stent therapy for patients with poor collateral circulation and within 18 months for patients with good collateral circulation (Figure 4).
Table 2
| Variables | B value | OR value (95% CI) | P value |
|---|---|---|---|
| Stenosis rate preoperative | −0.01 | 0.98 (0.92–1.05) | 0.68 |
| Residual stenosis rate | 0.09 | 1.09 (1.01–1.15) | 0.02 |
| No diabetes mellitus history | −0.95 | 0.38 (0.13–1.13) | 0.08 |
| No ischemic stroke history | −1.17 | 0.31 (0.10–0.92) | 0.03 |
| No FHIS | −4.17 | 0.01 (0.001–0.12) | <0.001 |
| No history of ISR | −4.49 | 0.01 (0.001–0.09) | <0.001 |
| Poor collateral circulation | 2.15 | 8.61 (2.12–34.94) | 0.003 |
| Nonstandard MO | 1.54 | 4.68 (1.01–21.59) | 0.04 |
ISR, in-stent restenosis; OR, odds ratio; CI, confidence interval; FHIS, family history of ischemic stroke; MO, medication after the operation.
Clinical prediction model for ISR
We used several significant parameters, including ischemic stroke history, family history of ischemic stroke, ISR history, residual stenosis rate, collateral circulation, and postoperative medication to construct a binary logistic regression prediction model for ISR after CAS in the form of a nomogram (Figure 5). The C-index and calibration curves were used to assess the discrimination and calibration of the nomogram. The C-index was 0.89 (95% CI: 0.83–0.97), and the nomogram showed a satisfactory calibration for ISR (Figure 6).
Discussion
The pathophysiological mechanisms of ISR include many factors, such as elastic retraction of the vessel wall at the stent and inflammation-induced neointimal hyperplasia (21-24). Stents destroy vascular endothelial cells and make vascular wall remodeling (25). On the other hand, some studies have recently demonstrated that neoatherosclerosis is related to incomplete endothelial regeneration, resulting in incomplete stent strut coverage (26) and acceleration of the atherosclerotic process (27,28). After stenting, chronic mechanical stimulation of the vessel wall promotes vascular smooth muscle cell proliferation, contributes to extracellular matrix formation (24), and ultimately leads to ISR. Our study found that inflammatory markers, including high-sensitivity C-reactive protein, were higher in the ISR group. In addition, our study on carotid artery balloon injury in rats demonstrated that endothelial cell injury, oxidative stress, apoptosis, and proline-rich tyrosine kinase 2/mitochondrial calcium uniporter (PyK2/MCU) regulation of Ca2+ balance were involved in the pathological process of restenosis after vascular injury (29), which indicated that many factors are involved in the pathogenesis of ISR. The reported incidence of ISR following CAS varies widely, from 3% to 20% (30), and in our study was 9.5% (28/296), which was consistent with the literature.
Patients who had at least moderate (≥50%) or severe (≥70%) restenosis after stenting had a significantly increased risk of subsequent ipsilateral ischemic stroke compared with those without restenosis (31,32). Our study found that long-term and standardized medication therapy can reduce the incidence of restenosis. Therefore, appropriate oral medications are important to prevent restenosis after CAS, including antiplatelet aggregation, lower low-density lipoprotein, and control of traditional vascular risk factors. The dual antiplatelet therapy plays an important role in the inhibition of neointimal hyperplasia (33,34), which leads to an enhanced antithrombotic and antiproliferative effect through the concurrent inhibition of both thromboxane A2 and adenosine diphosphate pathways. Additionally, dual antiplatelet therapy reduces in-stent neointimal formation by persistently inhibiting platelet aggregation and smooth muscle hyperplasia. Moreover, statins can also lower the risk of ISR by inhibiting the proliferation and migration of vascular smooth muscle cells and stabilizing endothelial plaques (35,36). Therefore, medication should be taken regularly for an extended period after CAS to reduce the risk of ISR. The combination of antiplatelet drugs and statins is the keystone, and not a single one can be omitted.
The risk of ISR is particularly high among patients with diabetes mellitus, which is consistent with our results, and may be associated with metabolic alterations that promote endothelial dysfunction, accelerate intimal hyperplasia, and increase platelet aggregability and thrombogenicity (37). In our research, ISR history refers to stenting performed in the contralateral carotid artery or posterior circulation artery. Compared with the no-ISR group, the incidence of family history of ischemic stroke and frequency with ISR history were significantly higher in the ISR group in our study, so the influence of these two factors was greater in the nomogram. In addition, we found that the patients with a family history of ischemic stroke or ISR history were more likely to develop restenosis, which suggested that the occurrence of ISR may have more risk factors or a genetic predisposition (38-42), such as CDKN1B, CCNB1, and VEGF gene polymorphism. We observed that 64.0% of patients in the ISR group had a history of ischemic stroke, compared with 31.0% in the no-ISR group. The patients with a history of ischemic stroke in the ISR group had a higher rate of diabetes (61.1% vs. 34.9%; P=0.04) and smoking (50.0% vs. 25.3%; P=0.03) than did those in the no-ISR group. In the ISR group, 28.6% (8/28) of patients had a history of ISR, compared with only 0.7% (2/268) in the no-ISR group. These previous ISR sites were located in the contralateral carotid artery, vertebral artery, or basilar artery. Furthermore, the higher residual stenosis rate after stenting promotes local thrombosis formation, and it has been reported that a target of less than 30% residual stenosis has been recommended (43,44). However, this cutoff value was derived from patients with moderate or higher stenosis before stenting, and some only involved intracranial arteries or terminal ICA. Our study found that the residual stenosis of <12.5% after CAS was appropriate; however, the sensitivity of the ROC curve was a little low, which may be related to the small sample size in the ISR group. Meanwhile, we speculate from the ROC curve that the less residual stenosis rate after CAS is, the better. Oteros et al. (45) suggested that the lower the rate of residual stenosis is, the lower the risk of restenosis in CAS, which is consistent with our hypothesis.
Collateral circulation is an important prognostic factor for acute cerebrovascular disease. Abundant collateral circulation could lower the severity of stroke and reduce the infarct area. According to our knowledge, the relationship between collateral circulation and ISR has not been investigated in CAS. However, some studies have revealed that poor collateral circulation is a predictor of ISR after PCI, while others have reported the opposite conclusion (8,11). We speculate that the phenomenon is due to the different evaluation methods used for collateral circulation. Vascular perfusion pressure has been used to evaluate the grade of collateral circulation in the coronary artery; however, according to the latest opinion, this method is indirect and imprecise (14,44). The elevated perfusion pressure may be related to the recanalization of occluded vessels, but it does not exactly refer to the abundant collateral circulation. Our study found that poor collateral circulation, evaluated by cerebral angiography, was an independent risk factor for ISR after CAS. We speculate that the related mechanisms may be the following: first, the vascular wall shear stress dramatically declines in patients with poor collateral circulation after stenting, which increases the expression of pro-inflammatory genes and leads to intimal hyperplasia (24); second, patients with poor collateral circulation have a greater change in blood flow at the stenosis after stenting, which could further stimulate the vascular endothelial cell proliferation (46). Therefore, we consider that evaluating collateral circulation may help to predict the risk of ISR after CAS.
In this study, carotid Doppler ultrasound was used to evaluate ISR during follow-up, and PSV was used as a major parameter for evaluating ISR after CAS. Digital subtraction angiography (DSA) is the gold standard for the evaluation of ISR. However, it has many defects, such as radiation damage and contrast agent allergy. Some studies found that carotid Doppler is a readily available and noninvasive diagnostic tool for the evaluation of ISR (18,47,48). The accuracy of Doppler ultrasound compared with DSA is very clear, and Doppler ultrasound has been proven to have a high sensitivity (100%) and specificity (93.3%) in the detection of ISR (18).
There were also some limitations to our study. First, it involved a retrospective, observational design, and the materials were collected in a predetermined manner; therefore, information bias cannot be ruled out. Second, this was a single-center study, and selection bias might have affected the reliability of our conclusion. Third, a relatively limited number of patients were included in our trial, especially in the ISR group. A prospective and systemic observational study would obtain further results based on our preliminary conclusions. Fourth, although they underwent uniform training, and the related evaluation parameters were also consistent, carotid Doppler ultrasound was performed by two different clinicians, which might have affected the homogeneity of the results.
Conclusions
Our study found collateral circulation to be independently associated with ISR in patients with CAS. Controlling the residual stenosis rate and regularly administering oral antiplatelets and statins over a long period could effectively reduce the odds of ISR.
Acknowledgments
Funding: This work was supported by the Key Research and Development Project of Hebei Province, China (No. 20377701D), the Hospital-Level Project of The Second Hospital of Hebei Medical University (No. 2HC202028), and the Key Project of Medical Science Research of Hebei Province, China (No. 20190502).
Footnote
Reporting Checklist: The authors have completed the STROBE reporting checklist. Available at https://qims.amegroups.com/article/view/10.21037/qims-22-975/rc
Conflicts of Interest: All authors have completed the ICMJE uniform disclosure form (available at https://qims.amegroups.com/article/view/10.21037/qims-22-975/coif). The authors have no conflicts of interest to declare.
Ethical Statement: The authors are accountable for all aspects of the work in ensuring that questions related to the accuracy or integrity of any part of the work are appropriately investigated and resolved. The study was conducted in accordance with the Declaration of Helsinki (as revised in 2013) and was approved by the Institutional Ethics Committee of the Second Hospital of Hebei Medical University (ethics grant No. 2020-R384). Informed consent was obtained from all patients or their families.
Open Access Statement: This is an Open Access article distributed in accordance with the Creative Commons Attribution-NonCommercial-NoDerivs 4.0 International License (CC BY-NC-ND 4.0), which permits the non-commercial replication and distribution of the article with the strict proviso that no changes or edits are made and the original work is properly cited (including links to both the formal publication through the relevant DOI and the license). See: https://creativecommons.org/licenses/by-nc-nd/4.0/.
References
- Dharmakidari S, Bhattacharya P, Chaturvedi S. Carotid Artery Stenosis: Medical Therapy, Surgery, and Stenting. Curr Neurol Neurosci Rep 2017;17:77. [Crossref] [PubMed]
- de Weerd M, Greving JP, Hedblad B, Lorenz MW, Mathiesen EB, O'Leary DH, Rosvall M, Sitzer M, Buskens E, Bots ML. Prevalence of asymptomatic carotid artery stenosis in the general population: an individual participant data meta-analysis. Stroke 2010;41:1294-7. [Crossref] [PubMed]
- Zheng L, Li J, Liu H, Guo H, Zhao L, Bai H, Yan Z, Qu Y. Perioperative Blood Pressure Control in Carotid Artery Stenosis Patients With Carotid Angioplasty Stenting: A Retrospective Analysis of 173 Cases. Front Neurol 2020;11:567623. [Crossref] [PubMed]
- Hwang YH, Kim YW, Kang DH, Kim YS, Liebeskind DS. Impact of Target Arterial Residual Stenosis on Outcome After Endovascular Revascularization. Stroke 2016;47:1850-7. [Crossref] [PubMed]
- Qureshi AI, Hussein HM, Abdelmoula M, Georgiadis AL, Janjua N. Subacute recanalization and reocclusion in patients with acute ischemic stroke following endovascular treatment. Neurocrit Care 2009;10:195-203. [Crossref] [PubMed]
- Singh AD, Singal AK, Mian A, Kapadia SR, Hedrick DP. Kanaa'N A, Khatri JJ, Puri R, Kalra A. Recurrent Drug-Eluting Stent In-Stent Restenosis: A State-of-the-Art Review of Pathophysiology, Diagnosis, and Management. Cardiovasc Revasc Med 2020;21:1157-63. [Crossref] [PubMed]
- Megaly M, Alani F, Cheng CI, Ragina N. Risk Factors for the Development of Carotid Artery In-Stent Restenosis: Multivariable Analysis. Cardiovasc Revasc Med 2021;24:65-9. [Crossref] [PubMed]
- Perera D, Postema P, Rashid R, Patel S, Blows L, Marber M, Redwood S. Does a well developed collateral circulation predispose to restenosis after percutaneous coronary intervention? An intravascular ultrasound study. Heart 2006;92:763-7. [Crossref] [PubMed]
- Loch A, Bewersdorf JP, Veeriah RS. Early and aggressive ISR with a polymer- and carrier-free drug-coated stent system. Indian Heart J 2017;69:651-4. [Crossref] [PubMed]
- Lee SP, Shin DH, Park KW, Kang HJ, Koo BK, Cho YS, Yeon TJ, Chae IH, Choi DJ, Kim HS. Angiographic patterns of restenosis after percutaneous intervention of chronic total occlusive lesions with drug-eluting stents. Int J Cardiol 2012;156:180-5. [Crossref] [PubMed]
- Yang ZK, Shen Y, Hu J, Zhang Q, Ding FH, Zhang RY, Lu L, Shen WF. Impact of coronary collateral circulation on angiographic in-stent restenosis in patients with stable coronary artery disease and chronic total occlusion. Int J Cardiol 2017;227:485-9. [Crossref] [PubMed]
- Stähli BE, Tardif JC, Carrier M, Gallo R, Emery RW, Robb S, Cournoyer D, Blondeau L, Johnson D, Mann J, Lespérance J, Guertin MC, L'Allier PL. Effects of P-Selectin Antagonist Inclacumab in Patients Undergoing Coronary Artery Bypass Graft Surgery: SELECT-CABG Trial. J Am Coll Cardiol 2016;67:344-6. [Crossref] [PubMed]
- Zhou K, Chen X, Xu C, Li W, Wang Y. Multivariate analysis of ISR after PCI in patients with AMI. Panminerva Med 2021; Epub ahead of print. [Crossref] [PubMed]
- Werner GS, Bahrmann P, Mutschke O, Emig U, Betge S, Ferrari M, Figulla HR. Determinants of target vessel failure in chronic total coronary occlusions after stent implantation. The influence of collateral function and coronary hemodynamics. J Am Coll Cardiol 2003;42:219-25. [Crossref] [PubMed]
- North American Symptomatic Carotid Endarterectomy Trial. Methods, patient characteristics, and progress. Stroke 1991;22:711-20. [Crossref] [PubMed]
- Müller MD, Gregson J, McCabe DJH, Nederkoorn PJ, van der Worp HB, de Borst GJ, Cleveland T, Wolff T, Engelter ST, Lyrer PA, Brown MM, Bonati LH. Stent Design, Restenosis and Recurrent Stroke After Carotid Artery Stenting in the International Carotid Stenting Study. Stroke 2019;50:3013-20. [Crossref] [PubMed]
- Bonati LH, Gregson J, Dobson J, McCabe DJH, Nederkoorn PJ, van der Worp HB, de Borst GJ, Richards T, Cleveland T, Müller MD, Wolff T, Engelter ST, Lyrer PA, Brown MMInternational Carotid Stenting Study investigators. Restenosis and risk of stroke after stenting or endarterectomy for symptomatic carotid stenosis in the International Carotid Stenting Study (ICSS): secondary analysis of a randomised trial. Lancet Neurol 2018;17:587-96. [Crossref] [PubMed]
- Kammler J, Blessberger H, Lambert T, Kellermair J, Grund M, Nahler A, Lichtenauer M, Schwarz S, Reiter C, Steinwender C, Kypta A. In-stent restenosis after interventional treatment of carotid artery stenoses: a long-term follow-up of a single center cohort. Clin Res Cardiol 2017;106:493-500. [Crossref] [PubMed]
- Ginsberg MD. The cerebral collateral circulation: Relevance to pathophysiology and treatment of stroke. Neuropharmacology 2018;134:280-92. [Crossref] [PubMed]
- Berkhemer OA, Jansen IG, Beumer D, Fransen PS, van den Berg LA, Yoo AJ, et al. Collateral Status on Baseline Computed Tomographic Angiography and Intra-Arterial Treatment Effect in Patients With Proximal Anterior Circulation Stroke. Stroke 2016;47:768-76. [Crossref] [PubMed]
- Buccheri D, Piraino D, Andolina G, Cortese B. Understanding and managing in-stent restenosis: a review of clinical data, from pathogenesis to treatment. J Thorac Dis 2016;8:E1150-62. [Crossref] [PubMed]
- Saleem T. In-stent restenosis and stent compression in iliofemoral venous stents. Quant Imaging Med Surg 2022;12:1658-9. [Crossref] [PubMed]
- Haybar H, Pezeshki SMS, Saki N. Platelets in In-stent Restenosis: From Fundamental Role to Possible Prognostic Application. Curr Cardiol Rev 2020;16:285-91. [Crossref] [PubMed]
- Piek JJ, van der Wal AC, Meuwissen M, Koch KT, Chamuleau SA, Teeling P, van der Loos CM, Becker AE. Plaque inflammation in restenotic coronary lesions of patients with stable or unstable angina. J Am Coll Cardiol 2000;35:963-7. [Crossref] [PubMed]
- Weintraub WS. The pathophysiology and burden of restenosis. Am J Cardiol 2007;100:3K-9K. [Crossref] [PubMed]
- Alfonso F, Byrne RA, Rivero F, Kastrati A. Current treatment of in-stent restenosis. J Am Coll Cardiol 2014;63:2659-73. [Crossref] [PubMed]
- Joner M, Nakazawa G, Finn AV, Quee SC, Coleman L, Acampado E, Wilson PS, Skorija K, Cheng Q, Xu X, Gold HK, Kolodgie FD, Virmani R. Endothelial cell recovery between comparator polymer-based drug-eluting stents. J Am Coll Cardiol 2008;52:333-42. [Crossref] [PubMed]
- Zhang BC, Karanasos A, Regar E. OCT demonstrating neoatherosclerosis as part of the continuous process of coronary artery disease. Herz 2015;40:845-54. [Crossref] [PubMed]
- Zhang Y, Yang X, Li Z, Bu K, Li T, Ma Z, Wang B, Ma L, Lu H, Zhang K, Liu L, Zhao Y, Zhu Y, Qin J, Cui J, Liu L, Liu S, Fan P, Liu X. Pyk2/MCU Pathway as a New Target for Reversing Atherosclerosis. Front Cell Dev Biol 2021;9:651579. [Crossref] [PubMed]
- Bhatia K, Akhtar IN, Akinci Y, Liaqat J, Siddiq F, Gomez CR, Qureshi AI. Drug-Eluting Balloon Angioplasty for In-Stent Restenosis Following Carotid Artery Stent Placement. J Neuroimaging 2020;30:267-75. [Crossref] [PubMed]
- Bonati LH, Ederle J, McCabe DJ, Dobson J, Featherstone RL, Gaines PA, Beard JD, Venables GS, Markus HS, Clifton A, Sandercock P, Brown MM. CAVATAS Investigators. Long-term risk of carotid restenosis in patients randomly assigned to endovascular treatment or endarterectomy in the Carotid and Vertebral Artery Transluminal Angioplasty Study (CAVATAS): long-term follow-up of a randomised trial. Lancet Neurol 2009;8:908-17. [Crossref] [PubMed]
- Lv P, Ji A, Zhang R, Guo D, Tang X, Lin J. Circumferential degree of carotid calcification is associated with new ischemic brain lesions after carotid artery stenting. Quant Imaging Med Surg 2021;11:2669-76. [Crossref] [PubMed]
- Gao G, Zheng Z, Pi Y, Lu B, Lu J, Hu S. Aspirin plus clopidogrel therapy increases early venous graft patency after coronary artery bypass surgery a single-center, randomized, controlled trial. J Am Coll Cardiol 2010;56:1639-43. [Crossref] [PubMed]
- Hemetsberger R, Farhan S, Strehblow C, Sperker W, Pavo I, Petrasi Z, Hemetsberger H, Posa A, Huber K, Glogar D, Gyöngyösi M. Association between the efficacy of dual antiplatelet therapy and the development of in-stent neointimal hyperplasia in porcine coronary arteries. Coron Artery Dis 2008;19:635-43. [Crossref] [PubMed]
- Jang JY, Kim JS, Shin DH, Kim BK, Ko YG, Choi D, Jang Y, Hong MK. Favorable effect of optimal lipid-lowering therapy on neointimal tissue characteristics after drug-eluting stent implantation: qualitative optical coherence tomographic analysis. Atherosclerosis 2015;242:553-9. [Crossref] [PubMed]
- Bu DX, Griffin G, Lichtman AH. Mechanisms for the anti-inflammatory effects of statins. Curr Opin Lipidol 2011;22:165-70. [Crossref] [PubMed]
- Ahmed JM, Hong MK, Mehran R, Dangas G, Mintz GS, Pichard AD, Satler LF, Kent KM, Wu H, Stone GW, Leon MB. Influence of diabetes mellitus on early and late clinical outcomes in saphenous vein graft stenting. J Am Coll Cardiol 2000;36:1186-93. [Crossref] [PubMed]
- Jukema JW, Verschuren JJ, Ahmed TA, Quax PH. Restenosis after PCI. Part 1: pathophysiology and risk factors. Nat Rev Cardiol 2011;9:53-62. [Crossref] [PubMed]
- van Tiel CM, Bonta PI, Rittersma SZ, Beijk MA, Bradley EJ, Klous AM, Koch KT, Baas F, Jukema JW, Pons D, Sampietro ML, Pannekoek H, de Winter RJ, de Vries CJ. p27kip1-838C>A single nucleotide polymorphism is associated with restenosis risk after coronary stenting and modulates p27kip1 promoter activity. Circulation 2009;120:669-76. [Crossref] [PubMed]
- Silvestre-Roig C, Fernández P, Mansego ML, van Tiel CM, Viana R, Anselmi CV, Condorelli G, de Winter RJ, Martín-Fuentes P, Solanas-Barca M, Civeira F, Focaccio A, de Vries CJ, Chaves FJ, Andrés V. Genetic variants in CCNB1 associated with differential gene transcription and risk of coronary in-stent restenosis. Circ Cardiovasc Genet 2014;7:59-70. [Crossref] [PubMed]
- Kang Z, Cao Y, Li L, Zhang G. The Association Between Apolipoprotein E Gene Polymorphism and In-Stent Restenosis After Extracranial and Intracranial Artery Stenting. J Stroke Cerebrovasc Dis 2021;30:105424. [Crossref] [PubMed]
- Smith WS, Lev MH, English JD, Camargo EC, Chou M, Johnston SC, Gonzalez G, Schaefer PW, Dillon WP, Koroshetz WJ, Furie KL. Significance of large vessel intracranial occlusion causing acute ischemic stroke and TIA. Stroke 2009;40:3834-40. [Crossref] [PubMed]
- Kang J, Hong JH, Kim BJ, Bae HJ, Kwon OK, Oh CW, Jung C, Lee JS, Han MK. Residual stenosis after carotid artery stenting: Effect on periprocedural and long-term outcomes. PLoS One 2019;14:e0216592. [Crossref] [PubMed]
- Lee CW, Hong MK, Choi SW, Kim JH, Kim JJ, Park SW, Park SJ. Influence of coronary collateral flow on restenosis following primary angioplasty for acute myocardial infarction. Catheter Cardiovasc Interv 2002;55:477-81. [Crossref] [PubMed]
- Oteros R, Jimenez-Gomez E, Bravo-Rodriguez F, Ochoa JJ, Guerrero R, Delgado F. Unprotected carotid artery stenting in symptomatic patients with high-grade stenosis: results and long-term follow-up in a single-center experience. AJNR Am J Neuroradiol 2012;33:1285-91. [Crossref] [PubMed]
- Fujimoto M, Takao H, Suzuki T, Shobayashi Y, Mayor F, Tateshima S, Yamamoto M, Murayama Y, Viñuela F. Temporal correlation between wall shear stress and in-stent stenosis after Wingspan stent in swine model. AJNR Am J Neuroradiol 2014;35:994-8. [Crossref] [PubMed]
- Ho SS. Current status of carotid ultrasound in atherosclerosis. Quant Imaging Med Surg 2016;6:285-96. [Crossref] [PubMed]
- Sharma VK, Wong KS, Alexandrov AV. Transcranial Doppler. Front Neurol Neurosci 2016;40:124-40. [Crossref] [PubMed]



